본문바로가기
KR
EN
JP
CN
Language
주메뉴
Yeosu Maritime
Cable Car
Yeosu Maritime Cable Car
Features
Information
Ticket & Price
Cautions
FAQs
Dolsan
Station
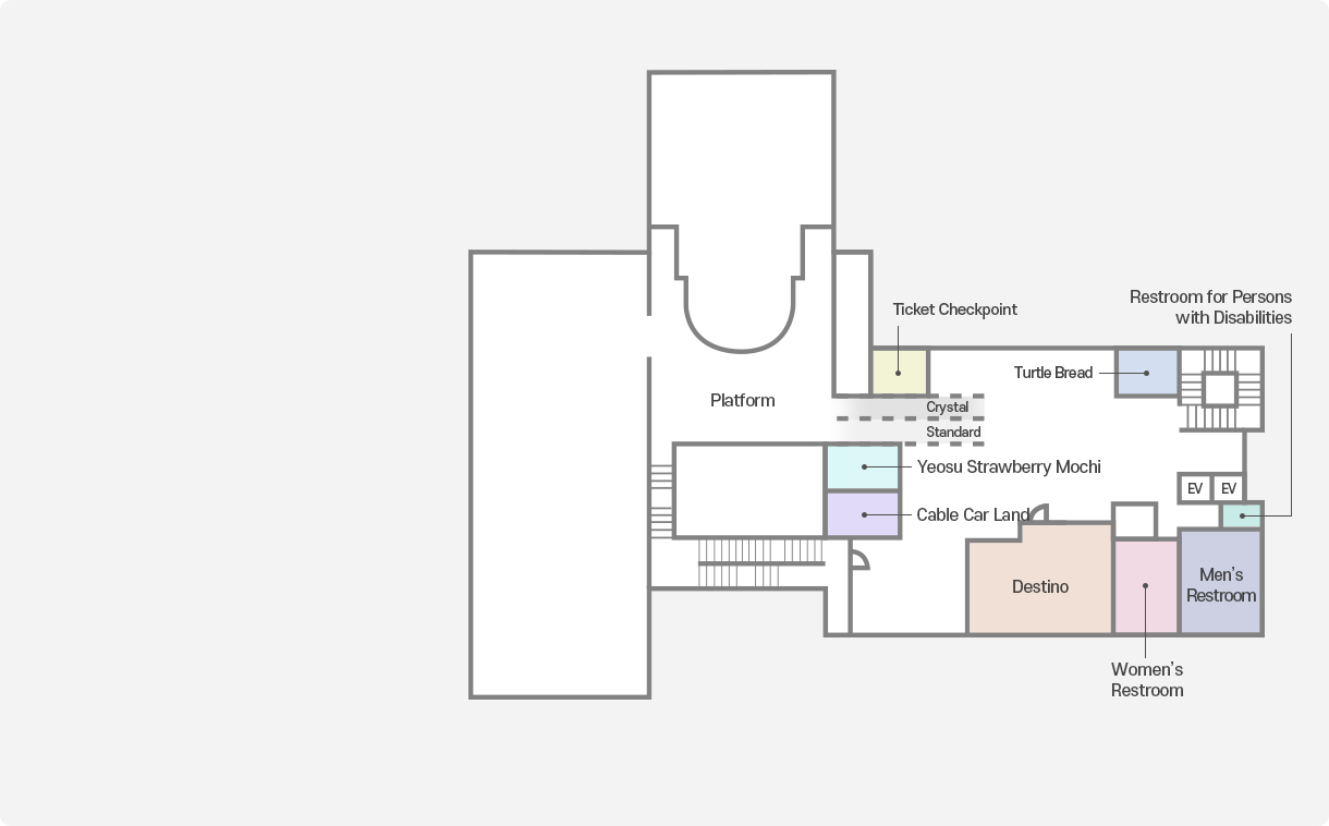
Station Overview
Floors
Parking
Directions
Jasan
Station
Station Overview
Floors
Parking
Directions
Customer
Service
Notice
Event
Gallery
Purchase
Ticket
Dolsan Station